
Adobe InDesign 2018(简称ID 2018)是Adobe公司于2017年10月推出的专业排版设计软件,隶属于Adobe Creative Cloud(创意云)套件核心成员,承接了InDesign 2017的精准排版优势,以“智能化升级、效率翻倍、体验优化”为核心方向,进一步突破排版工作的效率瓶颈,强化数字出版与跨软件协同能力,成为2018-2019年印刷与数字出版领域的标杆工具。它延续了InDesign系列“专业排版+全场景适配”的核心定位,打破了传统排版与数字内容创作的壁垒,凭借更智能的操作功能、更流畅的性能表现和更全面的场景适配,广泛应用于出版、广告、营销、新媒体等多个领域,是连接创意构想与专业输出的核心桥梁,也是平面设计师不可或缺的排版工具之一。
更新内容:
1. 合并具有相同设置的连续边框和阴影
在 InDesign “段落样式选项”中的“段落边框”选项卡里增加了“合并具有相同设置的连续边框和阴影”复选框(下图红框内):

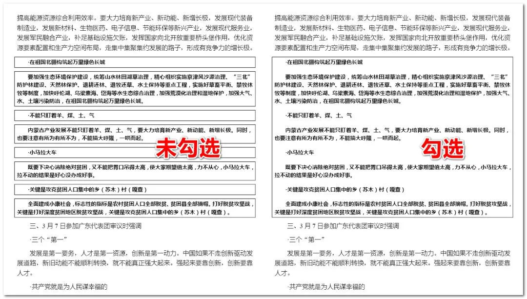
勾选此项后,会在应用了“段落边框”效果的段落中合并具有相同设置的连续边框和阴影(注意:必须是连续的),下图带有黑框的段落显示了其是否勾选的效果:

2. 每个页面导出为单独的 PDF 文件
以前,将一个 InDesign 文档导出为 PDF 文件时,只能导出到同一个 PDF 文件中。

此次软件更新后,在“导出 Adobe PDF”对话框的“常规”选项中增加了“创建单独的 PDF 文件”复选框:

勾选之后,可以让每个页面导出为单独的 PDF 文件,并存放于该 InDesign 文档所在目录下的一个子文件夹中:

我觉得这对于制作一些表格或卡片来说更有实用价值。




























